Abstract
Introduction: CD39/CD73/ADO/A2A system plays important roles in tumor growth and therapy. Extracellular adenosine (ADO) receptor A2A (A2AR) is the dominant receptor expressed on chronic lymphocytic leukemia (CLL) cells. ADO has been shown to protect CLL cells from spontaneous and drug-induced apoptosis through A2AR activation. Overexpression of hypoxia inducible factor-1α (HIF-1α), an important mediator controlling the expression of a wide variety of apoptotic genes, has been observed in bone marrow leukemic cells from CLL patients. However, the reciprocal action of A2AR and HIF-1α in CLL remains elusive. This study was aimed to explore the molecular mechanisms underlying the relationship between A2AR activation and HIF-1α in CLL.
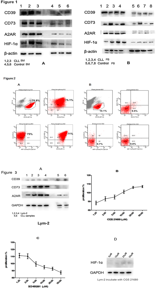
Materials and Methods: Peripheral blood (PB) and bone marrow (BM) samples were collected from 30 healthy volunteers (control) and 20 patients who were diagnosed with CLL for the first time at the Hematology Department in our hospital. CD39/CD73/ADO/A2AR axis-related protein and HIF-1α protein expressions in CLL PB and BM tissues were examined by Western-blot. CD39, CD73, A2AR and HIF-1α expression on CLL cells were also determined by FACS. CLL cell line (Lym-2) was purchased from ATCC and incubated in DMEM medium supplemented with 10% FBS. The protein expressions of CD39, CD73 and A2AR on Lym-2 cells were confirmed by Western-blot. To study the impacts of A2AR activation and inactivation on CLL cells, CLL cells were treated with A2AR agonist CGS21680 or antagonist SCH58261, followed by determination of cell proliferation and HIF-1α protein expression.
Results: The protein expressions of CD39, CD73, A2AR and HIF-1α were higher in CLL group than those in control group (BM: CD39 1.471 vs 0.926, CD73 1.097 vs 0.489, A2AR 1.139 vs 0.342 and HIF-1α 0.940 vs 0.362, P<0.05 Figure 1A; PB : CD39 1.809 vs 1.331, CD73 1.039 vs 0.653, A2AR 1.738 vs 1.119 and HIF-1α 1.336 vs 1.010, P<0.05 Figure 1B). Moreover, CD73 and HIF-1α protein expression was found to have relationship with disease stage. Patients who belonged to stage IV (Rai) and stage B/C (Binet) exhibited higher levels of CD73 and HIF-1α than patients who belonged to stage I to III (Rai) and stage A (Binet) . Data from FACS analysis showed that the proportion of CD39+CLL cells was higher than CD73+CLL cells and HIF-1α+CLL cells (P<0.05, Figure 2A). When compared to control group, the proportions of CD39+cells and CD73+ cells were significant higher in CLL group (Figure 2B). Western-blot results showed that Lym-2 cells expressed CD39, CD73 and A2AR simultaneously (Figure 3A). The results from CLL cells and A2AR agonist/antagonist incubation showed that when CGS21680 concentration was of ≥ 10uM, cell proliferation was promoted obviously (Figure 3B). On the contrary, SCH58261 could inhibit CLL cells proliferation when its concentration was of ≥5uM at a concentration dependent manner (Figure 3C). Moreover, HIF-1α protein expression was also affected by A2AR agonist at a concentration dependent manner(0uM 0.851, 10uM 1.116, 20uM 1.420, 50uM 1.41, Figure 3D).
Conclusion: Our study showed that ADO produced by CD39 and CD73 could affect CLL cells proliferation and HIF-1α expression through A2AR-mediated mechanisms. The exploration of the molecular mechanisms underlying the relationship between A2AR activation and HIF-1α could help us to find a novel approach to CLL therapy.
Disclosures: No relevant conflicts of interest to declare.
No relevant conflicts of interest to declare.
Author notes
Asterisk with author names denotes non-ASH members.

This feature is available to Subscribers Only
Sign In or Create an Account Close Modal